漫蛙漫画
EN
主页
漫蛙漫画概况
漫蛙漫画简介
领导班子
组织机构
师资队伍
建筑系
城乡规划系
风景园林系
美术系
教育教学
一级学科简介
博士学位点
硕士学位点
本科专业
博士后流动站
卓越工程师教育培养计划
精品课程
科学研究
特色科研领域
重点科研项目
科学研究团队
合作交流
合作项目
交流动态
党建工作
组织机构
党建通知
党建新闻
纪委工作
学习园地
相关下载
学生工作
学工概况
团学组织
学生工作制度
表格下载
校友工作
杰出校友
毕业留影
校友活动
诚聘英才
展示空间
信息中心
学院公告
本科生通知
研究生通知
学院新闻
下载中心
就业信息
学生空间
学术活动预告
本科生通知
主页
>
本科生通知
> 正文
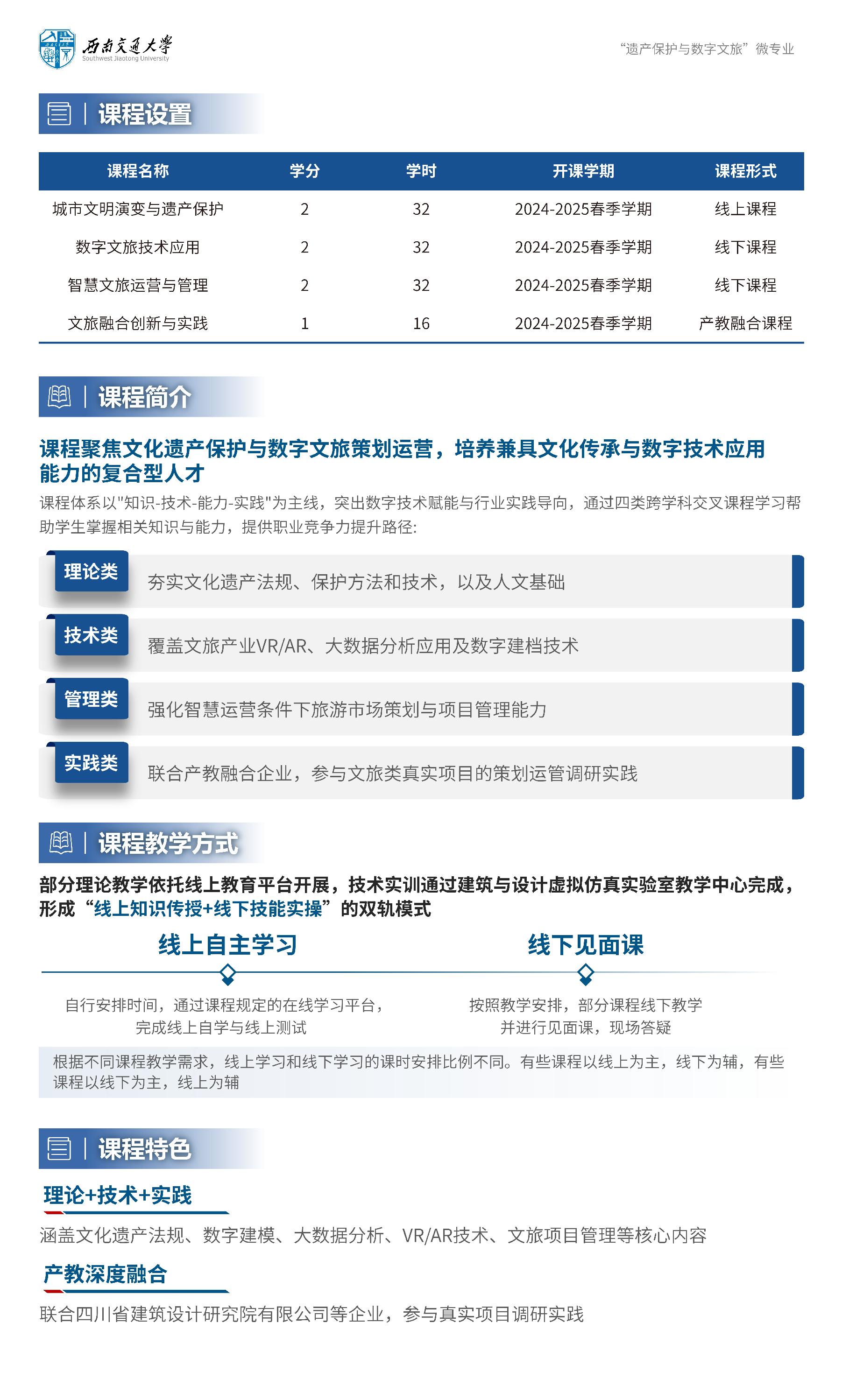
【招生简章】西南交通大学2024-2025学年春季学期“遗产保护与数字文旅”微专业招生简章
点击量:560
日期:2025/05/13
作者:学生支持办公室
编辑:刘野
上一篇:
【班级挑战赛】关于举办第六届 漫蛙漫画 “先进(优秀)班级挑战赛”的通知
下一篇:
附件【
西南交通大学微专业报名表.docx
】已下载
次
主页
漫蛙漫画概况
师资队伍
教育教学
科学研究
合作交流
党建工作
学生工作
校友工作
诚聘英才
展示空间